近日,我院葛飞教授研究团队在糖尿病慢性伤口治疗领域取得重要突破。该团队在国际权威期刊《Carbohydrate Polymers》(中科院一区Top期刊,影响因子12.5)发表题为“Synergistic promotion of diabetic wound healing by glucose-responsive functional chitosan-based composite nanohybrids”的研究论文。我校为第一署名单位,硕士研究生杨润泽为论文第一作者,葛飞教授、张伟伟及宋平副教授为共同通讯作者。
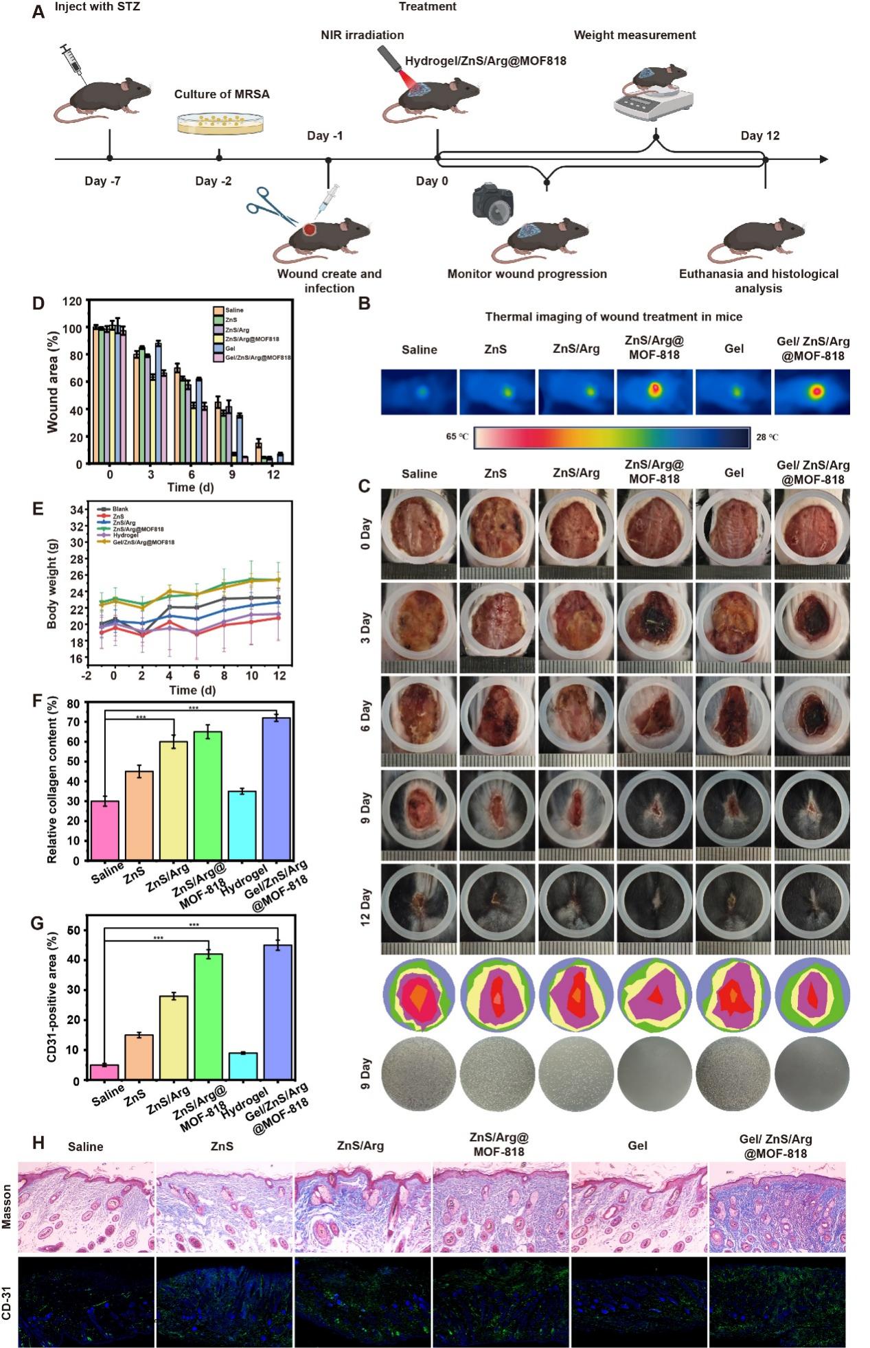
糖尿病伤口愈合延迟是糖尿病患者常见的并发症之一,以糖尿病足溃疡为代表的慢性伤口严重影响患者生活质量和整体健康。高血糖微环境、免疫失调导致的慢性炎症、微循环功能障碍以及耐药性病原体的持续感染等多重病理因素相互交织,使得传统治疗方法如胰岛素、抗生素及清创等手段往往收效甚微。针对这一临床难题,研究团队创新性地设计了一种基于动态硼酸酯键交联的壳聚糖/聚乙烯醇纳米杂化水凝胶,该系统负载葡萄糖氧化酶(GOx)和ZnS/Arg@MOF-818纳米颗粒,通过葡萄糖消耗、光热疗法及一氧化氮(NO)/硫化氢(H₂S)气体疗法实现协同治疗。
该复合纳米水凝胶的作用机制具有高度智能化的特点:葡萄糖氧化酶催化葡萄糖氧化生成葡萄糖酸和过氧化氢,产生的酸性环境触发硼酸酯键断裂,从而实现ZnS/Arg@MOF-818纳米颗粒的按需释放。在近红外光照射下,MOF-818展现出55%的光热转换效率和优异的光热稳定性。在糖尿病伤口的酸性微环境中,ZnS分解释放H₂S和Zn²⁺离子,精氨酸与H₂O₂反应产生NO气体,形成了多模态级联协同治疗效应。在糖尿病小鼠感染伤口模型中,Gel/ZnS/Arg@MOF-818复合纳米水凝胶在9天内使伤口愈合率达到98%,远超生理盐水对照组55%的愈合水平。免疫组化实验证实了该水凝胶良好的体内生物安全性。该研究为糖尿病感染性慢性伤口的治疗提供了创新性的多策略协同方案,为未来抗生素自由型生物敷料的设计奠定了坚实基础,展现出广阔的临床应用前景。
据悉,该团队由葛飞教授牵头组建,团队骨干成员11人,研究生40余人。团队长期从事合成生物、功能性生物材料、抗菌水凝胶及慢性伤口修复等研究工作,主持国家级项目2项;省部级项目15项;在Journal of Materials Science & Technology,Journal of Colloid and Interface Sciense, Tungsten,Chemical Engineering Journal,Carbohydrate Polymers等国内外高影响力期刊发表论文80余篇,授权发明专利30余件。


(文:杨润泽、宋平;图:杨润泽;编辑:潘真清;预审:刘艳;审核:葛飞)
论文原文链接https://doi.org/10.1016/j.carbpol.2025.124835
